核心概念:什么是“美术类单招”?
要明确“单招”在这里的含义,在美术艺考领域,“单招”通常指“独立设置本科艺术院校”和“参照独立设置本科艺术院校招生的院校”组织的自主招生考试。

这些学校拥有很高的自主权,它们可以:
- 自行组织专业考试:不参加各省的美术统考(或称联考),或者要求考生在参加统考的基础上,再参加它们自己组织的校考。
- 自行划定文化课和专业课分数线:录取分数线不受普通本科批次线的严格限制。
- 自行制定录取规则:比如文化课过线后按专业课成绩排名,或专业课过线后按文化课成绩排名,或按综合分(文化+专业)排名等。
2025年的美术考生需要参加两类考试:
- 省统考(联考):由各省教育考试院组织,是绝大多数省内院校和部分省外院校录取的依据。
- 校考:由上述提到的“单招”院校组织,是进入这些特定院校的“敲门砖”。
2025年美术类单招的关键政策与趋势
2025年的艺考政策可以概括为“规范、强化、改革”,主要体现在以下几个方面:
省统考的地位空前提高
这是2025年乃至之后几年艺考最核心的变化。

- “省统考合格”是校考的“通行证”:2025年,教育部明确规定,所有参加校考的考生,必须首先获得其所在省份美术统考的专业合格证,这意味着,如果你省统考没过,连参加中央美术学院、中国美术学院等顶尖院校校考的资格都没有。
- 校考院校大幅减少:许多以往组织校考的综合性大学,开始承认并使用各省的统考成绩作为录取依据,以减轻考生负担和自身招生压力,这使得2025年组织校考的学校数量相比往年有所减少。
- “双过线”要求普及:越来越多的院校(尤其是承认统考的院校)要求考生必须同时“专业过线”和“文化过线”,然后按综合分或专业分录取。
文化课分数线持续提高
这是对“艺考生=文化差生”刻板印象的强力纠正。
- 艺术类本科文化线提高:2025年,多个省份提高了艺术类本科录取控制分数线,要求考生的文化课成绩达到普通本科批次线的65%甚至70%以上。
- 部分名校要求更高:像清华大学美术学院、中央美术学院等顶尖院校,对文化课的要求远高于各省的最低控制线,甚至会单独划定自己的文化课分数线。
校考组织更加规范和严格
- 考点集中化:为了方便管理和监督,很多院校不再在全国各地设点,而是将校考考点集中到少数几个大城市,如北京、杭州、成都、沈阳等,这增加了部分考生的经济和时间成本。
- 严格防作弊:随着技术发展,2025年的校考在身份核验、试卷防伪、考场监控等方面都更加严格,杜绝替考等作弊行为。
录取规则更加多元化
2025年的“单招”院校录取规则五花八门,考生必须仔细阅读各校《招生简章》,常见的规则有:
- 专业优先(专业分排名):文化课过线后,按校考专业成绩从高到低录取,适合专业实力极强,文化课稍弱的考生。
- 文化优先(文化分排名):专业课过线后,按文化课成绩从高到低录取,适合文化课成绩好,专业中等的考生。
- 综合分录取:将文化课成绩和专业课成绩按一定比例相加,计算综合分,再按综合分排名录取,这是最主流的录取方式。
- 计算公式举例:综合分 = 文化课 × 50% + 专业课 × 50% (或 40%/60%、30%/70%等不同权重)。
- 文过专排 / 专过文排:这是两种比较极端的规则,分别强调文化或单科专业的重要性。
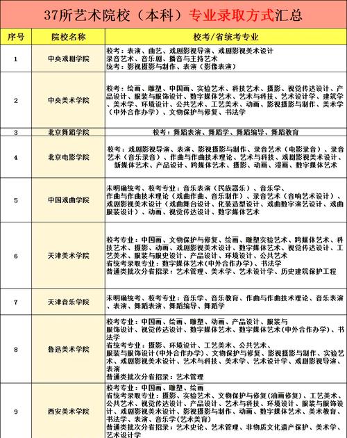
2025年部分“单招”名校举例
以下是2025年仍然组织校考,并且在美术领域极具代表性的院校(即考生口中的“单招”学校):
-
九大美院:
(图片来源网络,侵删)- 中央美术学院
- 中国美术学院
- 清华大学美术学院
- 广州美术学院
- 四川美术学院
- 鲁迅美术学院
- 西安美术学院
- 天津美术学院
- 湖北美术学院
-
独立艺术院校:
- 中央戏剧学院
- 北京电影学院
- 中国传媒大学
- 上海戏剧学院
- 上海音乐学院
- 中国音乐学院
- ...等等
-
参照独立设置本科艺术院校招生的院校(部分):
- 清华大学(美术学院)
- 中国人民大学(徐悲鸿艺术学院,现已并入艺术学院)
- 北京师范大学
- 中国传媒大学
- 中央民族大学
- 东华大学
- 江南大学
- 苏州大学
- 浙江理工大学
- 天津工业大学
- 浙江传媒学院
- (注:这份名单每年可能会有微调,2025年基本是这些)
给2025年美术考生的备考策略
基于以上政策,2025年的考生需要制定清晰的备考策略:
-
第一步:重视省统考
- 目标:确保省统考成绩达到优秀水平(至少是合格线以上,越高越好)。
- 原因:省统考是基础,是绝大多数学校的录取依据,也是顶尖名校校考的“入场券”,统考考不好,选择面会变得非常窄。
-
第二步:研究目标院校的《招生简章》
- 时间:在10月-12月间,密切关注目标院校官网发布的最新招生简章。
- 关注点:
- 是否承认本省统考?
- 如果组织校考,考试科目、内容、时间和地点是什么?
- 录取规则是什么?(这是重中之重!)
- 文化课有没有单科要求(比如语文、英语不低于多少分)?
-
第三步:合理规划校考行程
- 精选院校:不要盲目报考所有能考的学校,根据自身专业和文化实力,精选5-8所目标院校,拉开梯度(冲刺、稳妥、保底)。
- 行程优化:根据校考考点和时间,规划最经济的出行路线,避免时间和金钱的浪费。
-
第四步:文化课与文化课“两手抓,两手都要硬”
- 时间分配:在专业课集训期间,每天也要抽出1-2小时复习文化课。
- 集训后冲刺:校考结束后,立刻全身心投入文化课复习,参加专门针对艺考生的文化课冲刺班。
2025年的美术类单招,标志着中国艺考从“粗放式”招生向“规范化、高质量”发展的转型,对于考生而言,这意味着:
- 门槛更高:不仅要专业好,文化课也不能差。
- 选择更清晰:必须提前明确自己的目标,并根据目标制定个性化备考方案。
- 竞争更激烈:省统考的普及使得竞争从校考提前到了省统考阶段,对考生的综合要求全面提升。
2025年的美术单招是一场对考生专业实力、文化素养和信息搜集能力的全面考验。
标签: 2025美术单招报名时间 2025美术单招新变化 美术单招报名流程2025