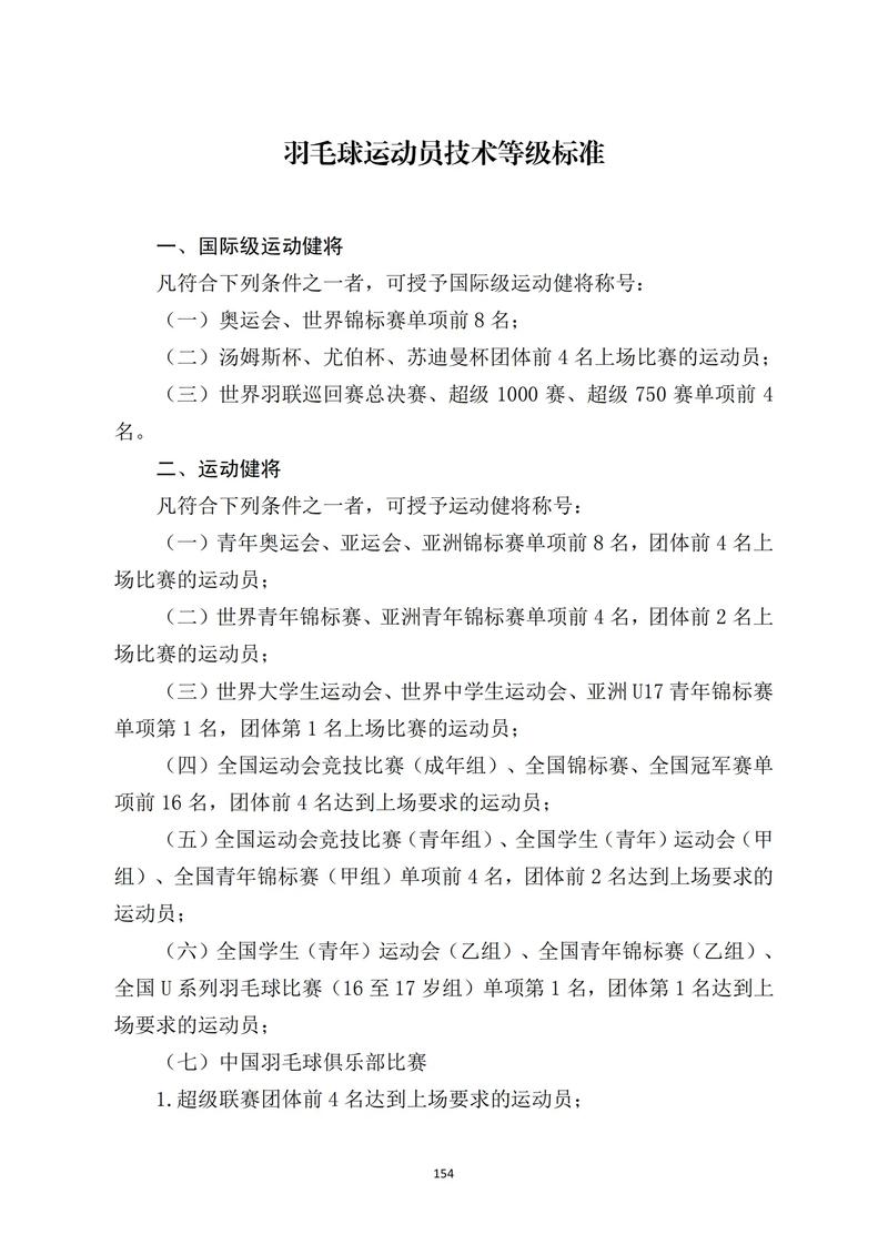
体育单招专业考70.5分,是什么水平?能上好学校吗?深度解析与备考策略 体育单招专业考70.5分,这个分数究竟处于什么水平?是安全线还是危险区?本文将从多个维度深度剖析70.5分在体育单招专业考试中的含义,并结合近年录取数据与备考经验,为各位考生和家长提供科学的参考与实用的提升策略,助你精准定位,圆梦理想院校!

“体育单招专业考70.5分,算高吗?”“我考了70.5分,能报哪些大学?”“这个距离目标院校还有多远?” 每年体育单招考试结束后,无数考生和家长都会围绕这样的分数展开焦虑与期盼,70.5分,这个看似具体的数字,在不同项目、不同年份、不同院校的背景下,其含义千差万别,它不是一个简单的数字,而是一把衡量你专业能力的标尺,更是决定你未来升学走向的关键,我们就来彻底揭开“70.5分”的神秘面纱,让你明明白白,不再迷茫!
体育单招专业考试“70.5分”究竟是什么水平?
要准确判断70.5分的水平,我们首先要了解体育单招专业考试的构成和评分标准。
-
考试科目与分值占比:
(图片来源网络,侵删)- 体育专项成绩: 这是核心中的核心,通常由各省市统一组织或委托院校组织测试,满分一般为100分或150分(具体看当年政策),我们假设以最常见的100分为满分基准。
- 文化成绩: 满分通常为600分(语文、数学、英语、政治),但体育单招的录取是“体育专项成绩”和“文化成绩”综合计算,专项成绩的权重通常远大于文化成绩。
-
“70.5分”在专项成绩中的定位(以100分满分为例):
- 及格线/合格线: 大多数情况下,体育单招专业测试会有一个合格线,通常在60分左右,70.5分意味着你顺利通过了专项测试的基本门槛,具备了被录取的资格。
- 中等偏上水平: 如果将100分分为几个档次:
- 60-75分:合格及中等偏上,这部分考生数量较多,竞争激烈,是录取名额的主要争夺者,但往往难以冲击顶尖院校的热门专业。
- 75-85分:良好水平,这个分数段具备了较强的竞争力,可以报考一批不错的本科院校,甚至是一些重点院校的一般专业。
- 85分以上:优秀水平,冲击顶尖体育院校(如北京体育大学、上海体育大学等)和热门专业的有力竞争者。
- 90分以上:顶尖水平,通常在专项领域表现突出,有望被顶尖院校的王牌专业录取。
单纯看“70.5分”这个专项成绩,它处于“合格及中等偏上”的水平,意味着你具备了基本的专项能力,但想要进入理想的本科院校,尤其是好学校的热门专业,还需要其他方面的加持。
5分能上什么学校?关键影响因素解析
“70.5分能上好学校吗?” 这是考生最关心的问题,答案是:有可能,但取决于多个因素的综合作用。

-
报考院校的层次与热度:
- 顶尖体育院校(如北体、上体等): 这些学校对专项成绩要求极高,通常85分甚至90分以上才比较有把握,70.5分竞争力较弱,除非文化成绩特别突出且专项有小众优势。
- 省属重点体育院校/师范类院校体育专业: 这些院校是70.5分考生的主要目标区间,部分院校的热门项目可能要求75分以上,但一些相对冷门或招生人数较多的专业,70.5分结合良好文化成绩是有机会的。
- 普通本科院校体育专业: 70.5分报考这类院校,录取把握相对较大,尤其是那些专项成绩要求不是特别高的学校。
-
报考专项的竞争激烈程度:
- 热门专项(如篮球、足球、田径热门小项、武术等): 报考人数多,录取分数线往往水涨船高,70.5分可能只是“入场券”,需要更高的文化成绩来弥补。
- 冷门专项(如部分水上项目、重竞技项目中的小项等): 报考人数较少,竞争压力相对较小,70.5分的竞争力会显著提升。
-
文化成绩的“助攻”作用:
- 体育单招录取采用综合分计算,公式通常为:综合分 = (文化成绩/6) × 30% + 专项成绩 × 70% (此为常见公式,具体以当年各省教育考试院或招生院校公布为准)。
- 假设你专项70.5分,如果你的文化成绩也能达到400分(满分600分,平均分66.7分),那么综合分 ≈ (400/6)×0.3 + 70.5×0.7 ≈ 20 + 49.35 = 69.35分。
- 如果文化成绩能提升到450分,综合分 ≈ (450/6)×0.3 + 70.5×0.7 ≈ 22.5 + 49.35 = 71.85分。
- 可见,在专项成绩70.5分的基础上,文化成绩每提高50分,综合分大约能提升2.5分,这在录取排名中至关重要! 一个优秀的文化成绩完全可以弥补专项成绩的不足,让你在竞争中脱颖而出。
-
当年的招生计划与报考人数:
- 如果某年某院校某专业招生计划多,报考人数少,70.5分的录取几率就会增加。
- 反之,缩招”或“扎堆报考”,分数线则会相应提高。
考了70.5分,接下来该怎么办?—— 备考策略与志愿填报建议
如果你考了70.5分,先不要过早乐观或悲观,理性分析,积极应对才是关键。
-
精准定位,合理填报志愿:
- 查阅官方数据: 仔细研究近两年你想报考院校及专业的录取最低专项成绩、综合分,对比自己的70.5分和文化成绩,初步判断匹配度。
- 拉开梯度: 志愿填报要有“冲、稳、保”三个层次,1-2所冲刺院校(专项要求略高,但文化有优势),2-3所稳妥院校(专项与文化成绩匹配度较高),1-2所保底院校(录取把握较大)。
- 注重“冷热”搭配: 如果专项竞争力一般,可以考虑在院校层次或专业选择上适当“避热就冷”。
-
文化成绩是“第二战场”,务必全力冲刺:
- 专项70.5分是你的“基本盘”,文化成绩是你“翻盘”的关键。 离录取还有一段时间,务必制定详细的文化课复习计划,查漏补缺,主攻基础题,力争多拿分。
- 合理分配时间: 在保持专项状态不退步的前提下,尽可能向文化课倾斜,尤其要重视语文、英语等拉分科目。
-
关注政策动态,不错过任何信息:
密切关注“中国运动文化教育网”(体教联盟APP)、各省市教育考试院、目标院校招生网发布的最新通知,包括成绩复核、志愿填报时间、录取规则等。
-
调整心态,积极备战:
无论分数如何,保持积极乐观的心态至关重要,专注于自己能控制的事情,比如文化课复习和志愿填报策略的优化,不要过度焦虑,也不要掉以轻心。
体育单招专业考70.5分,它既不是高不可攀的巅峰,也不是毫无希望的谷底,它是一个信号,提醒你清醒地认识自己的当前水平,更是一个起点,激励你在文化课的战场上奋力拼搏,最终能否进入理想的大学,是由“专项成绩”和“文化成绩”共同决定的,希望每一位考生都能理性看待分数,科学规划,全力以赴,最终收获属于自己的那份录取通知书!加油,未来的体育之星们!
(文章结尾SEO优化与引导)
体育单招, 体育单招专业分, 体育单招70.5分, 体育单招成绩查询, 体育单招录取分数线, 体育单招志愿填报, 体育单招文化课, 体育单招备考策略
引导关注/互动: 你考了多少分?对报考有什么疑问?欢迎在评论区留言讨论,或关注我们获取更多体育单招独家资讯和备考指导!
策划思路说明:**
- 精准把握用户需求: 核心疑问围绕“70.5分是什么水平”、“能上什么学校”、“怎么办”展开,文章结构直接回应这些核心痛点。
- SEO优化:
- 包含核心关键词“体育单招专业考70.5”,并融入用户常见疑问“是什么水平”、“能上好学校吗”,吸引点击。
- 自然融入核心关键词及长尾关键词,如“体育单招专业分”、“体育单招70.5分水平”、“体育单招录取分数线”、“体育单招志愿填报”等。
- 结构: 使用清晰的H1、H2、H3标题(在实际发布时根据平台调整),层次分明,利于搜索引擎抓取。
- 概括文章核心内容,包含关键词,提升点击率。
- 高质量原创与专业性:
- 数据支撑与逻辑分析: 对分数进行分段解读,引入综合分计算公式,让分析更具说服力。
- 多维度考量: 从院校层次、专项热度、文化成绩、招生计划等多个角度分析,体现专业性和全面性。
- 实用价值: 提供具体的志愿填报建议、文化课备考策略,真正帮助用户解决问题。
- 用户体验:
- 语言通俗易懂: 避免过多专业术语,用考生和家长能理解的语言进行阐述。
- 结构清晰: 采用小标题分段,阅读体验良好。
- 积极引导: 结尾鼓励用户互动,增加文章活跃度和传播性。
- 教育家视角: 不仅提供信息,更给予引导和建议,强调理性分析、科学规划、积极心态,体现教育家的专业素养和人文关怀。
这篇文章力求在满足用户信息需求的同时,通过专业的解读和实用的建议,建立权威性,从而在百度搜索引擎中获得良好的排名和持续的流量。