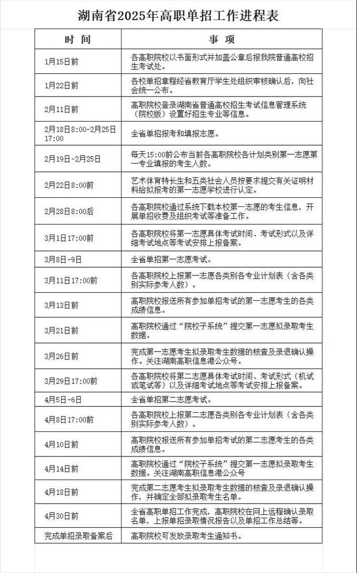
需要强调的是,单招计划是每年动态变化的,2025年的数据主要用于回顾和参考,对于2025年及以后的考生,请务必以当年湖南省教育考试院发布的官方通知为准。

以下是对2025年湖南单招计划的详细解读:
总体情况
2025年,湖南省继续推行高等职业院校单独招生(简称“高职单招”)政策,作为普通高校招生工作的重要组成部分,单招旨在为考生提供“分类考试、综合评价、多元录取”的升学通道,为高职院校选拔适合自身培养目标的人才。
主要特点(2025年政策)
-
招生院校范围广:
- 全省共有 69所 高职院校(含民办高职)参与了单招,涵盖了国家示范性高职院校、国家骨干高职院校、省级示范性高职院校以及普通高职院校。
-
招生计划量大:
(图片来源网络,侵删)- 2025年全省高职单招的总计划约为7.5万人,这个数字非常庞大,占据了当年湖南省高考招生计划的重要组成部分,为考生提供了大量的升学机会。
-
招生专业覆盖全:
- 招生专业涵盖了湖南省经济社会发展和产业转型升级急需的装备制造、信息技术、医药卫生、商贸服务、旅游文化、财经金融、农林牧渔、公共管理与服务等各大门类,考生可以根据自己的兴趣、特长和职业规划进行选择。
-
报考资格明确:
- 符合湖南省当年高考报名条件并已参加高考报名的考生,均可报名。
- 主要面向普通高中毕业生、中等职业学校(中专、职高、技校)毕业生以及社会人员。
-
考试与录取模式:
- “文化素质+职业技能” 的评价模式是核心。
- 文化素质测试:由省教育考试院统一命题,所有考生(应届普高生除外)都必须参加,应届普高生的学业水平语文、数学、外语三科成绩可直接作为文化素质成绩使用,免于此项测试。
- 职业技能测试:由各招生院校自主命题和组织实施,主要考察学生的专业基础、职业潜能、实践能力和综合素质,对于中职考生,通常会侧重于其专业技能;对于普高考生,则更侧重于通用能力和职业倾向。
- 录取:各院校根据考生的“文化素质+职业技能”综合成绩,从高分到低分择优录取,各院校会制定详细的招生章程,明确录取规则、专业计划、收费标准等信息。
如何查询2025年具体计划?(历史数据参考方法)
如果您想了解2025年某所特定院校的具体招生计划,可以按照以下方法查找(这些信息现在通常在院校官网的“招生信息网”或“历史公告”栏目中能找到):

- 访问目标院校官网:如果您想查询“湖南铁道职业技术学院”2025年的单招计划,就访问该校官网。
- 找到“招生信息网”或“招生在线”栏目:这是高校发布招生信息的官方平台。
- 查找2025年招生信息:在招生信息网的公告列表中,寻找发布于 2025年底至2025年初 的文件。
- 搜索关键词:在页面内使用
Ctrl+F搜索关键词,如“单招”、“单独招生”、“招生章程”、“招生计划”等。 - 下载查看文件:找到相关文件(通常是PDF格式),下载后即可查看该院校2025年单招的招生专业、计划人数、学费标准、测试科目、录取规则等所有详细信息。
示例文件标题可能类似于:
- 《湖南XX职业技术学院2025年单独招生章程》
- 《湖南XX职业技术学院2025年单独招生专业及计划》
给2025年及以后考生的建议
虽然2025年的数据已经过时,但其政策框架和流程至今仍有很高的参考价值。
-
关注官方渠道:
- 首要渠道:湖南省教育考试院官网 (http://jyt.hunan.gov.cn/sjyt/hnsjy/),所有政策变动、报名时间、考试大纲等最权威的信息都由这里发布。
- 次要渠道:意向报考院校的招生信息网,每年10月-次年3月,各院校会陆续发布当年的单招章程和计划。
-
提前准备:
- 学业水平:对于普高生,务必认真对待学业水平考试,这既是毕业要求,也可能直接用于单招的文化素质成绩。
- 职业规划:提前思考自己的兴趣和未来想从事的职业,有针对性地选择专业和院校。
- 技能提升:对于中职生,巩固和提升专业技能是单招成功的关键,对于普高生,可以多了解一些目标专业的基本知识。
-
仔细研读章程:
- 每所院校的招生章程都是“法律文件”,包含了录取的全部规则,务必仔细阅读,特别是关于专业分线、语数外成绩要求、是否面试、是否接受调剂等关键信息。
-
积极备考:
文化素质测试要打好基础,职业技能测试要了解所报专业的特点和院校的考察重点。
希望这份详细的解读能帮助您了解2025年湖南单招的情况,并为未来的备考提供有价值的参考!
标签: 2025年湖南单招政策变化 2025年湖南单招新增专业 2025年湖南单招报名条件调整