2025年高职单招的志愿填报时间主要集中在3月下旬至4月初。

(图片来源网络,侵删)
具体日期因省份而异,绝大多数省份的志愿填报工作都是在3月25日至4月10日这个时间段内完成的。
各省具体时间参考
以下是2025年部分省份高职单招志愿填报的官方时间安排,您可以参考一下:
| 省份 | 志愿填报开始时间 | 志愿填报截止时间 | 备注 |
|---|---|---|---|
| 河北省 | 3月28日9:00 | 3月31日17:00 | 考生登录“河北省教育考试院”网站填报。 |
| 河南省 | 3月22日9:00 | 3月25日18:00 | 考生登录“河南省招生办公室”网站填报。 |
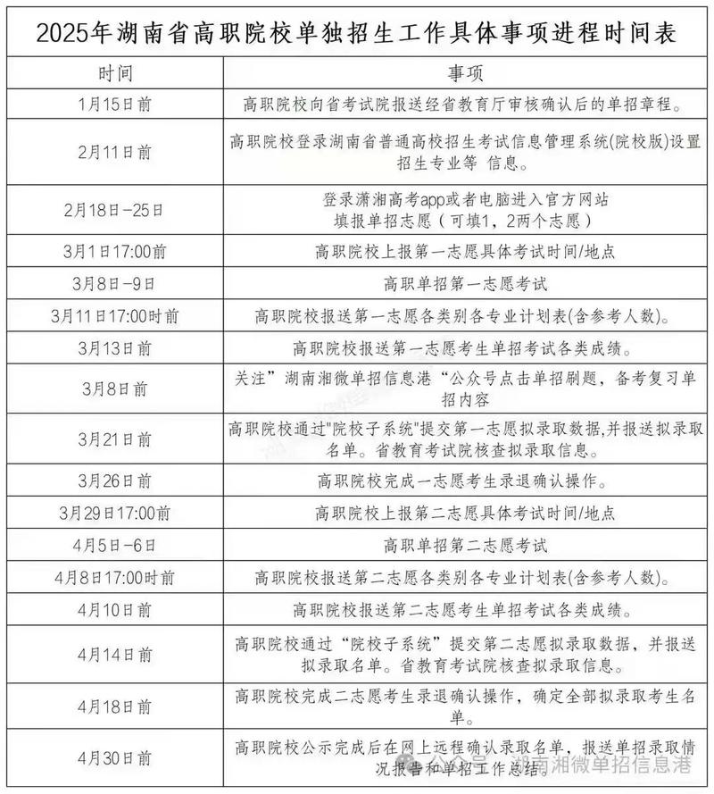
| 湖南省 | 3月28日8:00 | 3月31日17:00 | 填报“单招一志愿”和“单招二志愿”。 |
| 四川省 | 3月5日9:00 | 3月15日17:00 | 这是四川省较早进行单招报名的省份之一。 |
| 山东省 | 3月4日 | 3月6日 | 网上填报信息,时间非常紧凑。 |
| 广东省 | 3月25日 | 3月28日 | 填报院校志愿和服从专业调剂志愿。 |
| 安徽省 | 3月22日10:00 | 3月25日16:00 | 填报时间为3天。 |
| 江西省 | 3月11日9:00 | 3月13日17:00 | 填报时间为3天。 |
| 湖北省 | 3月15日 | 3月18日 | 各市州招生考试机构组织报名。 |
| 浙江省 | 3月5日 | 3月7日 | 高职提前招生报名,时间也很短。 |
重要时间节点流程(以大多数省份为例)
2025年的单招流程通常包括以下几个关键步骤,您可以根据这个流程来理解志愿填报在整个过程中的位置:
-
招生章程发布(3月上旬)
(图片来源网络,侵删)- 各单招院校会陆续发布当年的《高职单招招生章程》,里面包含招生计划、专业、考试科目、录取规则等重要信息。这是填报志愿前必须仔细阅读的材料。
-
网上报名与填报志愿(3月下旬 - 4月初)
- 这是您问题的核心,考生需要在规定时间内,登录所在省份的教育考试院官方网站,完成志愿填报。
- 特别注意:很多省份是“报志愿”和“考试”在同一步骤完成的,也就是说,你填报了志愿,才算报名成功,才有资格参加后续的考试。
-
文化素质考试和职业技能测试(4月初)
- 报名结束后,各单招院校会组织考试。
- :通常分为两部分:
- 文化素质考试:多为语文、数学、英语三科的综合卷,难度一般低于高考。
- 职业技能测试:主要考察考生的专业适应性和职业潜能,形式可能是面试、操作、笔试等,具体看学校要求。
-
成绩公布与录取查询(4月中旬)
- 考试结束后,学校会公布成绩和预录取名单。
- 考生可以登录学校官网或省考试院网站查询自己的录取状态。
-
录取确认与备案(4月下旬)
被预录取的考生,需要在规定时间内进行录取确认,确认后,学校名单将上报省教育考试院进行备案,正式录取完成。
温馨提示
- 以官方为准:以上时间是基于2025年各省官方发布信息的整理,每年的政策都可能微调,最准确的信息来源永远是您所在省份的教育考试院官方网站。
- 注意截止时间:志愿填报有非常严格的截止时间,通常是到24:00或17:00,一旦错过,将无法补报,请务必记牢。
- 提前规划:在填报前,一定要仔细研究几所心仪院校的招生章程,结合自己的兴趣、成绩和未来的职业规划,合理选择院校和专业志愿,并考虑是否服从专业调剂。
- 核对信息:提交志愿前,务必反复核对个人信息和填报的院校代码、专业代码,确保准确无误。
希望这些信息能帮助您了解2025年单招的志愿填报时间!
标签: 2025单招志愿填报时间查询 2025单招志愿填报开始时间 2025单招志愿填报入口开放时间
版权声明:除非特别标注,否则均为本站原创文章,转载时请以链接形式注明文章出处。