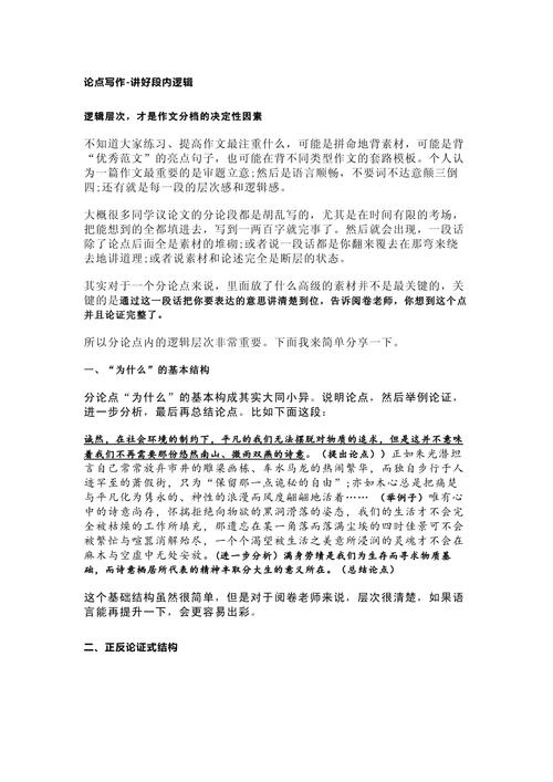
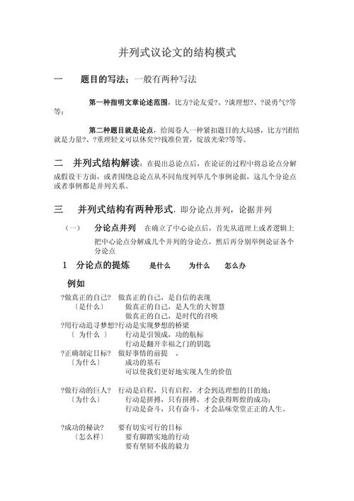
什么是并列式议论文?
并列式议论文,是指在文章的主体部分(通常是中间的2-3段),设置几个地位平等、互不包含、从不同角度支撑中心论点的分论点,这几个分论点就像几根并立的支柱,共同撑起整篇文章的中心论点,使其显得稳固、全面、有说服力。

核心特点:
- 并列关系: 分论点之间是平行关系,谁也不从属于谁。
- 角度不同: 每个分论点都从独特的视角切入,共同构成对中心论点的完整论证。
- 结构清晰: “总-分-总”的结构非常清晰,读者一目了然。
并列式分论点的设置方法(“三问法”)
设置分论点的关键在于找到一个好的切入角度,避免重复或交叉,这里推荐一个非常实用的“三问法”,可以帮助你快速、准确地找到并列的分论点。
第一步:明确中心论点 你必须有一个清晰、明确的中心论点。
- 中心论点: 坚持不懈是成功的基石。
第二步:围绕中心论点,连续追问三个“为什么”或“是什么”或“怎么样”

这是“三问法”的核心,通过不同角度的提问,你可以自然地引出几个并列的分论点。
追问“为什么”(Why)—— 从原因、重要性角度切入
这种方法论证的是“为什么中心论点是正确的”,即分析其背后的原因或它的重要性。
- 中心论点: 坚持不懈是成功的基石。
- 为什么坚持不懈是成功的基石?
- 分论点1: 坚持不懈,是克服困难、抵御挫折的唯一途径。(从“战胜逆境”的角度)
- 为什么坚持不懈是成功的基石?
- 分论点2: 坚持不懈,是积累经验、磨砺技能的必然过程。(从“实现成长”的角度)
- 为什么坚持不懈是成功的基石?
- 分论点3: 坚持不懈,是实现自我、超越极限的精神支柱。(从“达成高度”的角度)
文章结构:
- 总论点:坚持不懈是成功的基石。
- 分论点1:因为它让我们在逆境中看到希望。
- 分论点2:因为它让我们在积累中变得强大。
- 分论点3:因为它让我们在超越中实现价值。
- 因此,我们要坚持不懈。
追问“是什么”(What)—— 从内涵、表现角度切入
这种方法论证的是“中心论点具体指什么”,即阐释其丰富的内涵或不同的表现形式。

- 中心论点: 真正的友谊是宝贵的财富。
- 真正的友谊是什么?
- 分论点1: 真正的友谊,是雪中送炭的温暖。(从“困境中的支持”角度)
- 真正的友谊是什么?
- 分论点2: 真正的友谊,是直言不讳的坦诚。(从“顺境中的提醒”角度)
- 真正的友谊是什么?
- 分论点3: 真正的友谊,是经得起时间考验的坚守。(从“时间中的沉淀”角度)
文章结构:
- 总论点:真正的友谊是宝贵的财富。
- 分论点1:因为它体现在困境中的无私援助。
- 分论点2:因为它体现在顺境中的真诚劝诫。
- 分论点3:因为它体现在岁月中的不离不弃。
- 所以,我们要珍惜真正的友谊。
追问“怎么样”(How)—— 从方法、途径角度切入
这种方法论证的是“如何做到中心论点所倡导的内容”,即提供具体的行动指南或实现路径。
- 中心论点: 我们应大力倡导阅读。
- 我们应该怎么样去阅读?
- 分论点1: 我们要带着问题去阅读,在思考中汲取智慧。(从“阅读方法”角度)
- 我们应该怎么样去阅读?
- 分论点2: 我们要带着兴趣去阅读,在乐趣中开阔视野。(从“阅读态度”角度)
- 我们应该怎么样去阅读?
- 分论点3: 我们要带着坚持去阅读,在习惯中塑造自我。(从“阅读习惯”角度)
文章结构:
- 总论点:我们应大力倡导阅读。
- 分论点1:倡导阅读,就要学会带着问题去读。
- 分论点2:倡导阅读,就要培养浓厚的阅读兴趣。
- 分论点3:倡导阅读,就要养成持之以恒的习惯。
- 让我们行动起来,爱上阅读。
设置并列式分论点的注意事项
-
角度要不同,避免交叉重复。
- 反面例子: 中心论点是“勤奋很重要”,分论点1:勤奋能让我们学到更多知识,分论点2:勤奋能让我们掌握更多技能,这两个论点本质上都在说“勤奋能增加我们的能力”,角度重复,显得单薄。
- 正面修正: 分论点1:勤奋是个人成长的阶梯(对内),分论点2:勤奋是社会进步的动力(对外),这样角度就区分开了。
-
论点要明确,最好是一个判断句。
每个分论点都应该是一个清晰的观点,而不是一个话题或现象。“谈坚持”就不如“坚持是战胜逆境的利剑”来得有力。
-
顺序要合理,体现逻辑层次。
分论点的排列顺序最好能体现出由浅入深、由个人到社会、由古至今等逻辑关系,个人 -> 团队 -> 国家;是什么 -> 为什么 -> 怎么么样,这会让文章结构更严谨。
-
论据要充分,每个分论点都要有血有肉。
找到分论点后,要用具体的论据来支撑,可以是名人名言、历史典故、社会现象、个人经历等,切忌只有观点没有论证。
经典范例分析
论“担当”**
-
中心论点: 担当,是时代赋予青年的光荣使命。
-
分论点设置(采用“三问法”):
-
追问“是什么”:
- 分论点1: 担当,是对家庭的责任与关爱。(从“小我”层面,最贴近生活的角度)
- 分论点2: 担当,是对社会的贡献与奉献。(从“大我”层面,联系社会发展的角度)
- 分论点3: 担当,是对国家的忠诚与守护。(从“家国”层面,最高立意的角度)
-
追问“为什么”:
- 分论点1: 担当,是实现个人价值的必经之路。(从“个人成长”角度)
- 分论点2: 担当,是赢得他人尊重与信任的基石。(从“人际关系”角度)
- 分论点3: 担当,是推动历史车轮滚滚向前的力量。(从“历史发展”角度)
-
选择其中一组,文章结构如下:
- 开头(总): 引出中心论点——担当,是时代赋予青年的光荣使命。
- 主体(分):
- 第一段: 担当,是对家庭的责任与关爱,论据:可以举“孝亲敬长”、“为家庭分忧”的例子,如朱自清的《背影》。
- 第二段: 担当,是对社会的贡献与奉献,论据:可以举青年志愿者、社区服务、见义勇为的例子。
- 第三段: 担当,是对国家的忠诚与守护,论据:可以举戍边战士、科研工作者、奥运健儿为国争光的例子。
- 总): 总结全文,升华主题,号召青年一代将担当内化于心,外化于行,为实现中华民族伟大复兴贡献力量。
通过以上分析,相信你已经掌握了并列式议论文分论点的设置方法。“三问法”是核心,角度不同是关键,逻辑清晰是保障,多加练习,你就能熟练运用这种结构,写出思路清晰、论证有力的优秀议论文。
标签: 并列分论点构建方法 议论文并列论点技巧 如何设计并列式分论点 构建步骤与技巧 明确中心论点(核心): 中心论点:“青年人应培养批判性思维” 寻找“切入点”或“维度”(关键): 性质 内涵): 阐述批判性思维的本质是什么 重要性 意义): 论述青年人培养批判性思维的必要性 途径 措施): 指出青年人如何培养批判性思维 分析拥有批判性思维会带来什么影响 在学习 工作 生活等不同领域 批判性思维的作用 对个人 社会