2025年是中考改革承上启下的一年,议论文阅读的考查在保持稳定的基础上,更侧重于对学生思辨能力、信息整合能力和文本深度解读能力的考察,试题设计更加灵活,与学生的生活体验和价值观引导联系更为紧密。

2025年中考议论文阅读核心特点
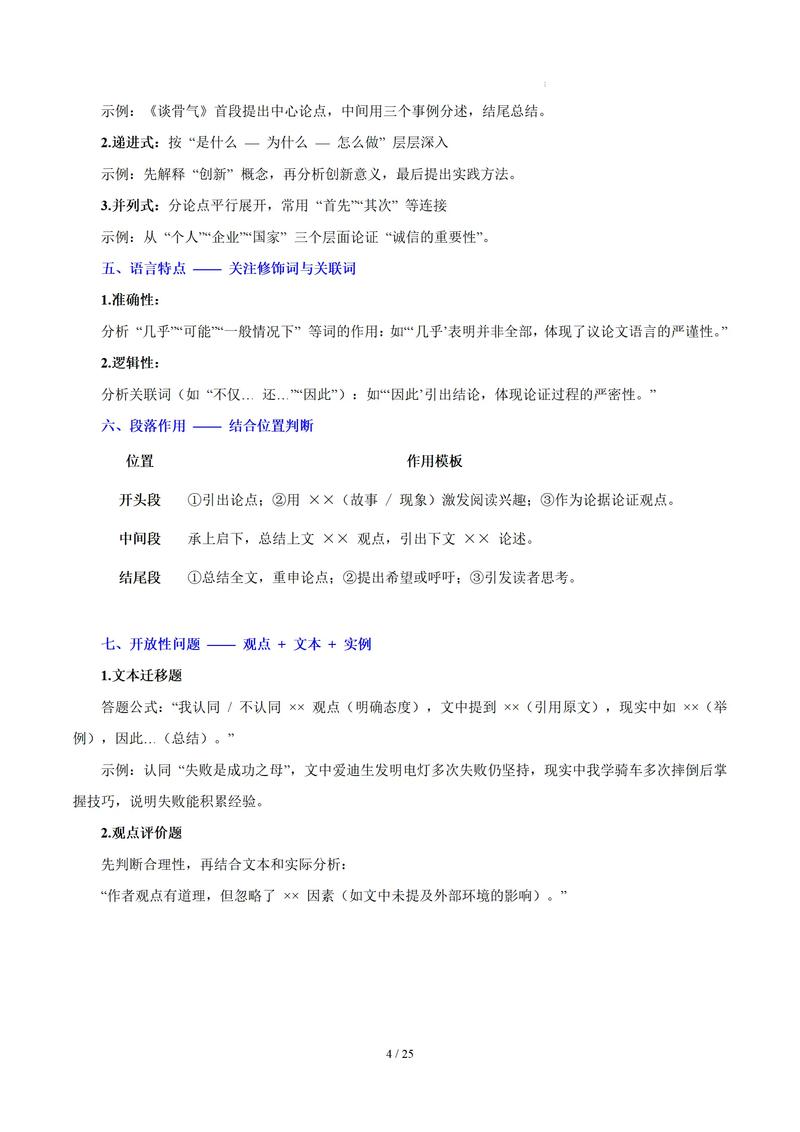
-
选文主题鲜明,贴近时代与学生生活:
- 核心价值观:大量文章围绕“诚信”、“责任”、“友善”、“坚持”等社会主义核心价值观展开。
- 个人成长:探讨“阅读”、“思考”、“习惯”、“心态”、“梦想”等与青少年成长密切相关的话题。
- 文化传承:涉及“传统与创新”、“工匠精神”、“经典阅读”等文化议题。
- 社会热点:部分文章会触及“环保”、“科技与人文”等社会热点。
-
考点设置稳定,但问法更趋灵活:
- 核心考点不变:依然是论点、论据、论证方法、论证结构、语言特点等。
- 设问方式创新:不再是简单的“本文的中心论点是什么?”,而是更多地采用“理解分析”、“探究感悟”、“迁移拓展”等形式,要求学生深入文本,进行个性化解读。
-
强调“三维目标”的融合:
- 知识与能力:考查基本的议论文文体知识和阅读分析能力。
- 过程与方法:引导学生掌握筛选信息、概括要点、分析论证过程的方法。
- 情感态度与价值观:通过文章的阅读,潜移默化地影响学生的思想观念,实现“立德树人”的根本任务。
高频考点与题型解析
论点的辨析与提取
- 考查方式:
- 直接提问:本文的中心论点是什么?
- 间接考查:作者主要表达的观点是什么?请用自己的话概括。
- 辨析正误:下列选项中,哪一项最能概括本文的中心论点?(通常设置一个错误选项,如论题、分论点或论据)
- 解题技巧:
- 位置法:中心论点常出现在标题、开头(开门见山)、总结全文)或过渡段中。
- 句式法:中心论点通常是一个明确的判断句,表达一种肯定或否定的观点,多用“……是……”、“……应该……”等句式。
- 提炼法:如果文章没有明确的中心论点句,需要自己根据论据和论证过程进行提炼和概括。
- 真题示例(2025·北京卷)
:《阅读,让生活更丰盈》 问题:本文的中心论点是什么? 解析本身就点明了中心论点,答案通常是:阅读能让生活变得更加丰富和充实。
(图片来源网络,侵删)
论据的理解与运用
- 考查方式:
- 概括论据:简要概括第X段的内容,并分析其作用。
- 分析论据:作者在第X段引用了……(事例/名言),有什么作用?
- 补充论据:请为第X段的分论点再补充一个事实论据(道理论据)。
- 解题技巧:
- 概括论据:要素齐全(谁+做了什么+结果/影响),语言简洁。
- 分析论据作用:通用公式:使用了……论据,证明了……(分/中)论点,从而增强了文章的说服力/权威性/趣味性。
- 补充论据:
- 事实论据:要真实、典型,与论点高度相关,最好选用名人轶事、历史典故、社会热点等。
- 道理论据:要权威、经典,可以是名人名言、科学原理、俗语谚语等。
- 切记:补充的论据必须能直接证明论点,且不能是原文已有的。
- 真题示例(2025·上海卷)
文章:《学会转身》 问题:第③段列举了爱迪生和山姆·沃尔顿的事例,有什么共同作用? 解析:这两个事例都是正面例子,讲述了他们在遇到困难时,通过“转身”(改变思路/方法)最终成功,共同作用是:作为事实论据,具体有力地论证了“遇到困难时,换个角度思考,问题就能迎刃而解”的分论点,增强了文章的说服力。
论证方法及其作用
- 考查方式:
- 识别方法:第X段主要运用了哪种论证方法?
- 分析作用:请分析第X段中“……”这句话(或这个事例)的论证方法及其作用。
- 高频论证方法及作用: | 论证方法 | 定义 | 作用(通用公式) | | :--- | :--- | :--- | | 举例论证 | 列举……(具体事例)作为论据。 | 具体有力地论证了……(分/中)论点,使论证更具说服力/增强文章的趣味性。 | | 道理论证 | 引用……(名言、警句、公理、原理)作为论据。 | 深刻有力地论证了……(分/中)论点,增强文章的说服力和权威性。 | | 对比论证 | 把……和……(正反两方面的事实或道理)进行对比。 | 从正反两方面进行对比,突出强调了……(分/中)论点,使论证更加全面,更有说服力。 | | 比喻论证 | 用……(比喻)来证明论点。 | 生动形象地论证了……(分/中)论点,使道理通俗易懂,易于读者理解和接受。 |
- 真题示例(2025·杭州卷)
文章:《教养是一个人最好的名片》 问题:文章第⑤段主要运用了哪种论证方法?有什么作用? 解析:该段可能将“有教养的人”和“没教养的人”的行为进行对比,答案:运用了对比论证,将有无教养的两种人进行对比,突出强调了“教养是发自内心的尊重与体谅”这一观点,使论证更有说服力。
论证思路与结构分析
- 考查方式:
- 思路梳理:简要概括本文的论证思路。
- 结构分析:分析第X段在全文结构中的作用(如:引出论点、承上启下、总结全文等)。
- 解题技巧:
- 思路梳理:采用“…………”的句式,概括文章的论证层次,通常是“提出问题(引出论点)→ 分析问题(运用论据论证)→ 解决问题(总结或发出号召)”的结构。
- 结构作用:
- 开头:引出论题/论点;吸引读者兴趣(引用故事/名言);作为事实/道理论据。
- 中间:承上启下(过渡);引出下文的论据/分论点;总结上文。
- 总结全文,强调/深化中心论点;发出号召/提出希望;补充论证,使论证更严密。
- 真题示例(2025·武汉卷)
文章:《成为你自己》 问题:请简要分析本文的论证思路。 解析:作者引用尼采的名言引出“成为你自己”的中心论点;从“认识你自己”和“实现你自己”两个方面进行论证;总结全文,强调成为自己的重要性并发出呼吁。
语言特点与词句理解
- 考查方式:
- 品味词语:分析加点词(如“最”、“往往”、“几乎”)的表达效果。
- 理解句子:如何理解“……”这句话的含义?
- 语言赏析:分析本文的语言特点(如:严谨、生动、富有哲理等)。
- 解题技巧:
- 品味词语:先解释词语的本义或语境义,再分析其在句中的作用(如:表程度、限制范围、体现语言的准确性/严谨性等)。
- 理解句子:遵循“表层含义 + 深层含义 + 联系主旨”的思路,表层义是句子的字面意思,深层义是比喻义、引申义,最后要将其与文章的中心论点联系起来。
- 语言赏析:结合具体语句,从准确性、生动性、逻辑性、哲理性等角度进行分析。
- 真题示例(2025·南京卷)
文章:《让有些话穿耳而过》 问题:理解“让有些话穿耳而过”的含义。 解析:表层含义:听进一些话,也忽略一些话,深层含义:面对他人的批评、赞美、议论等,我们要有选择地听取,不因负面评价而消沉,也不因正面吹捧而迷失,保持内心的平静与坚定,联系主旨:这体现了作者对如何正确看待他人评价的人生智慧。
(图片来源网络,侵删)
备考策略与建议
- 回归教材,夯实基础:熟练掌握议论文的基本概念(三要素、结构、论证方法等),这是解题的根本。
- 广泛阅读,拓展视野:多读一些优秀的时评、杂文、散文,关注社会热点,积累论据素材,培养语感。
- 精练真题,总结方法:针对高频考点,进行专项训练,做完题后,不仅要对答案,更要分析答案的得出过程,总结解题规律和模板。
- 建立联系,学以致用:将阅读与自己的生活体验联系起来,尝试对文章的观点进行评价或拓展,培养思辨能力,读完《坚持就是胜利》,可以思考:坚持是否在任何情况下都适用?如何科学地坚持?
- 规范作答,分点清晰:在回答分析、探究类题目时,要做到观点明确,论据充分,条理清晰,最好使用“其次、或“第一、第二、第三”等词语,让答案一目了然。
通过以上系统性的梳理和针对性的练习,相信同学们能够从容应对中考议论文阅读的挑战,取得理想的成绩。
标签: 2025中考议论文阅读题型解析 2025中考议论文阅读答题技巧 2025中考议论文阅读重点考点