什么是“单考单招”?
“单考单招”的全称是“高等职业院校单独考试招生”,是浙江省高等职业教育分类考试招生的重要组成部分,它与普通高考(普通类)是两条平行的升学路径。

(图片来源网络,侵删)
- 核心特点:文化素质+职业技能。
- :不同于普通高考的“语数外+文综/理综”,单考单招的考试科目为 “文化素质考试” 和 “职业技能考试” 两部分。
- 招生对象:主要面向浙江省内中等职业学校(含普通中专、职业高中、技工学校)的应届毕业生,普通高中毕业生也可以报考,但通常在职业技能考试上不占优势。
2025年浙江省单考单招的核心信息
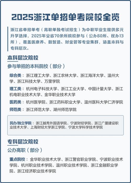
招生院校
2025年,参与单考单招的院校均为浙江省内的高职(专科)院校,其中包括了国家示范性高职院校、国家骨干高职院校以及众多优质地方高职院校。
- 浙江金融职业学院
- 浙江机电职业技术学院
- 温州职业技术学院
- 金华职业技术学院
- 浙江经贸职业技术学院
- 浙江旅游职业学院
- 等等(具体名单以当年浙江省教育考试院公布为准)。
招生专业
招生专业以应用型、技能型专业为主,紧密对接浙江省的产业发展需求。
- 财经商贸类:会计、金融管理、国际贸易实务
- 装备制造类:机电一体化技术、数控技术、汽车检测与维修
- 信息技术类:计算机应用技术、软件技术、物联网应用技术
- 旅游与服务类:酒店管理、导游、空中乘务
- 医药卫生类:护理、药学、医学检验技术
- 文化艺术类:艺术设计、表演艺术
报考条件
- 遵守中华人民共和国宪法和法律。
- 学历要求:
- 浙江省户籍的应届中职毕业生(含普通中专、职业高中、技工学校)。
- 非浙江户籍,但符合浙江省随迁子女入学政策的应届中职毕业生。
- 往届中职毕业生也可以报考,但部分院校和专业可能有特殊要求。
- 身体条件:符合《普通高等学校招生体检工作指导意见》的要求。
报考流程(时间节点)
2025年的单考单招流程与后续年份基本一致,通常在每年的年初进行。
- 报名(高考报名):一般在2025年11月进行,与普通高考报名同期进行,考生需在“浙江省教育考试院”官网完成网上报名和缴费,并选择“高职单考单招”类别。
- 填报志愿:一般在2025年3-4月进行,考生根据自身成绩和招生计划,在浙江省教育考试院官网填报志愿,可以填报多所院校的多个专业。
- 参加考试:
- 文化素质考试:与普通高考同期,即2025年6月7-8日,考试科目为 语文、数学(部分专业或院校可能加试英语,但语文和数学是必考核心)。
- 职业技能考试:通常在2025年3-4月进行,由浙江省教育考试院统一组织,考试分为17个类别,考生需根据自己所学的中职专业选择对应类别参加考试,学计算机的报“计算机类”,学机械的报“机械类”,考试形式包括理论知识和实际操作。
- 成绩公布:一般在6月下旬,与文化高考成绩一同公布。
- 录取:一般在7月上旬进行,录取工作实行“平行志愿”,按照“分数优先,遵循志愿”的原则进行投档,录取时,会将考生的文化成绩和职业技能成绩按一定比例合成总分,从高到低择优录取。
2025年单考单招与普通高考的区别
| 对比项 | 高职单考单招 | 普通高考(普通类) |
|---|---|---|
| 招生对象 | 主要面向中职应届毕业生 | 面向所有普通高中、中职、技校毕业生 |
| 考试科目 | 语文、数学 + 职业技能考试(17选1) | 语文、数学、外语 + 3门选考科目(7选3) |
| 考试侧重点 | 强调职业技能和实践能力 | 强调文化知识的广度和深度 |
| 招生院校 | 仅限浙江省内高职(专科)院校 | 包括本科、高职(专科)院校 |
| 升学路径 | 主要升入高职(专科) | 可升入本科、高职(专科) |
| 考试时间 | 文化课与高考同步,技能考试在考前 | 仅在6月 |
给2025年考生的建议(回顾性)
如果你是2025年的考生,现在回顾这段经历,应该能感受到:

(图片来源网络,侵删)
- 优势明显:如果你在中职阶段专业技能扎实,单考单招无疑是通往大学的“捷径”,它避开了普通高考中强大的文化课竞争,让你有机会在熟悉的技能领域一展所长。
- 规划要早:从高二开始,就要明确自己的专业方向,并针对性地准备职业技能考试,语文和数学的文化课基础也不能丢。
- 信息是关键:密切关注浙江省教育考试院官网发布的所有通知,包括招生计划、政策变动、考试大纲等,这是最权威的信息来源。
- 志愿填报很重要:平行志愿虽然增加了录取机会,但也要合理梯度填报,确保“冲、稳、保”策略得当。
对当前考生的启示(2025年及以后)
虽然已经过去了几年,但2025年的单考单招模式对今天的考生仍有重要的参考价值:
- 这是浙江的特色优势:浙江省的“单考单招”体系非常成熟和完善,为中职学生提供了公平、多元的升学通道,是职业教育“立交桥”的重要一环。
- 技能是硬通货:无论政策如何调整,扎实的专业技能永远是中职学生升学的核心竞争力,在准备文化课的同时,一定要将职业技能考试放在突出位置。
- 政策相对稳定:从2025年至今,浙江省单考单招的核心框架(文化+技能)没有发生根本性变化,每年的变化主要体现在招生计划、具体专业和录取分数上。
2025年浙江省单考单招是一场为中职学子量身定制的升学考试,它通过“文化+技能”的综合评价,让许多有特长的学生成功迈入了大学的校门,开启了职业生涯的新篇章。

(图片来源网络,侵删)
标签: 2025浙江单考单招报名时间查询 2025浙江高职单招报名入口 2025浙江单考单招报考时间节点
版权声明:除非特别标注,否则均为本站原创文章,转载时请以链接形式注明文章出处。