2025年对于体育单招来说是一个比较特殊和具有挑战性的年份,因为新冠疫情(COVID-19)的爆发对整个招生流程产生了重大影响,以下是关于2025年哈尔滨体育学院体育单招的全面回顾和要点总结。

核心摘要
2025年哈尔滨体育学院体育单招,除了常规的招生简章、报名、文化考试和体育专项考试外,最大的特点是全程受到了新冠疫情的严重影响,体育专项考试从传统的现场测试,全面调整为“体育专项考试统考”,由国家体育总局统一组织,采用“体育总局科教司委托第三方体育公司进行视频监控、全国统一录制考生考试过程、组织专家进行集中评分”的方式进行,文化考试也因疫情原因有所延期。
招生简章与计划
这是考生了解招生信息的第一步,也是最重要的官方文件。
- 发布时间:通常在2025年12月底至2025年1月初发布。
- 发布渠道:哈尔滨体育学院招生网(http://zsb.hpe.edu.cn/)是唯一官方信息发布平台,所有考生都应密切关注此网站。
- :
- 招生项目:明确了当年招收体育单招的专业,如运动训练、武术与民族传统体育等。
- 招生计划:分项目、分省份列出具体的招生人数,这是考生判断竞争激烈程度的重要依据。
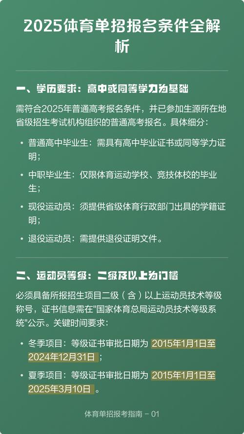
- 报考条件:
- 符合当年高考报名条件。
- 具备二级运动员(含)以上运动技术等级称号。
- 注意:2025年的等级证书审批截止日期因疫情有所调整,考生需密切关注体育总局的相关通知。
- 报名方式:通过“中国运动文化教育网”(www.ydyeducation.com)或“体教联盟APP”进行网上报名。
- 考试安排:初步计划了文化考试和体育专项考试的时间,但后续因疫情均有调整。
报名流程
- 注册与报名:考生在“中国运动文化教育网”注册账号,填写基本信息,并选择报考院校和项目。
- 等级证书验证:系统会自动对接“运动员技术等级信息查询系统”,对考生的运动等级证书进行验证,这是报名的硬性门槛。
- 缴费:完成报名后,按规定缴纳报名费用。
- 打印准考证:在规定时间内,登录报名系统打印文化考试准考证和体育专项考试准考证。
文化考试
- 考试时间(调整后):原计划在4月底进行,后因疫情延期至2025年6月20日。
- 考试地点:由各省级招生考试机构指定,通常是考生所在地的标准化考点。
- 考试科目:
- 语文
- 数学
- 政治
- 英语
- 考试形式:闭卷、笔试,每科满分150分,总分600分。
体育专项考试(受疫情影响最大)
这是2025年体育单招最核心的变化所在。
-
考试形式:“居家考试+视频提交”。
(图片来源网络,侵删)- 统考模式:由国家体育总局科教司统一部署,委托专业的第三方体育公司(如“体教联盟”)组织实施。
- :总局为每个项目制定了详细的考试标准和动作规范。
- 考生任务:考生在符合要求的场地(如家中、学校、训练馆),按照规定动作进行考试,并使用手机或专业设备录制考试全过程视频。
- 视频要求:对拍摄角度、光线、背景、考生着装、视频时长等都有极其严格的要求,任何不符合规范的视频都可能被判为无效。
-
考试时间:安排在2025年6月20日至30日之间,由考生在此时间段内自行安排具体时间完成录制并上传。
-
评分方式:所有考生的视频被收集后,由总局组织全国各地的专家进行集中、封闭式评阅,确保评分的公平公正。
-
主要项目举例:
- 田径:100米、800米、跳远、铅球等,需录制完整技术动作。
- 篮球:助跑摸高、往返运球投篮、投篮、实战比赛能力等。
- 足球:立定十级跳、折返跑、定位球传准、运球绕杆射门、实战比赛能力等。
- 排球:助跑摸高、36米移动、发球、垫球、扣球、实战比赛能力等。
录取原则
录取工作是所有努力的最终结果,哈尔滨体育学院的录取原则通常遵循国家体育总局的规定,并结合自身情况制定。

-
文化成绩控制线:文化成绩最低录取控制线,通常为180分(总分600分),部分院校或项目可能会有更高的要求,具体以当年简章为准。
-
体育专项成绩控制线:体育专项成绩最低录取控制线,通常为40分(满分100分)。
-
综合分计算公式:
- 综合分 = (文化成绩 / 6) × 30% + 体育专项成绩 × 70%
- 这个公式是体育单招的通用计算方式,哈尔滨体育学院同样遵循。
-
录取规则:
- 在达到文化和专项双过线的基础上,按照综合分从高到低进行择优录取。
- 如果综合分相同,则优先录取体育专项成绩高的考生。
- 如果体育专项成绩也相同,则优先录取文化成绩高的考生。
特别提醒与总结
- 信息渠道:对于体育单招考生,“中国运动文化教育网”和“哈尔滨体育学院招生网”是获取官方信息的唯一和最可靠的渠道,切勿轻信非官方信息。
- 疫情影响:2025年的“云考试”模式对所有考生都是一次全新的挑战,它不仅考验考生的运动技术水平,更考验了考生的心理素质、环境适应能力和视频录制能力。
- 提前准备:对于准备参加体育单招的考生,应尽早开始准备,包括提高专项水平、系统复习文化课、及时办理和更新运动员等级证书。
- 关注政策变化:每年的招生政策(如考试形式、报名条件等)都可能微调,务必以当年发布的最新官方简章为准。
希望这份详细的总结能帮助您全面了解2025年哈尔滨体育学院体育单招的情况,如果您想了解2025年或未来年份的信息,建议直接访问其官方网站查询最新的招生简章。
标签: 哈尔滨体育单招2025报名时间预测 哈尔滨体育单招2025报名入口开通时间 哈尔滨体育单招2025报名流程及时间