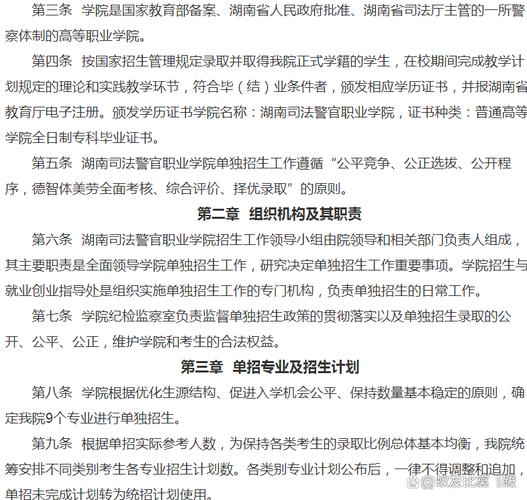
高职单招(高等职业院校单独招生)是普通高等教育招生考试的重要组成部分,由高等职业院校在高考前组织命题、考试、评卷和录取,对于想报考湖南司法警官职业学院的同学来说,这是一个非常重要的升学途径。

下面我将从几个关键方面为您全面解析:
学院简介:为什么选择湖南司法警官职业学院?
湖南司法警官职业学院 是一所由湖南省司法厅主管、教育厅指导的公办全日制普通高等政法类警官院校,它不仅仅是培养警察的摇篮,更是司法行政系统人才培养的重要基地。
核心优势:
- 行业背景深厚: 隶属于司法厅,与全省各级监狱、戒毒所、法院、检察院、律师事务所等司法行政单位联系紧密,学生就业有天然优势。
- 就业导向明确: 学院专业设置紧密结合社会需求,特别是政法系统的需求,毕业生就业率在全省高职院校中名列前茅。
- 警务化管理特色: 实行严格的警务化管理,培养学生的纪律意识、作风养成和职业素养,这对于塑造个人品格、锻炼意志非常有帮助。
- “订单式”培养: 学院常年与湖南省监狱管理局、戒毒管理局等单位合作,开展“订单班”培养,学生入学即基本确定就业单位,竞争压力小。
王牌专业(推荐关注):

- 刑事执行: 主要培养监狱人民警察,是学院的王牌专业,就业对口率极高。
- 行政执行(戒毒方向): 主要培养强制隔离戒毒所人民警察,同样是热门就业方向。
- 法律事务: 培养律师助理、公证员助理、基层法律服务工作者等,就业面广。
- 司法警务: 主要培养法院、检察院的司法警察,以及公安机关的辅警。
- 心理咨询: 结合监狱、戒毒系统的需求,培养专业的心理矫治人才。
- 安全防范技术: 培养安防系统设计、施工、管理的技术人才。
高职单招报考指南
报考条件
通常需要满足以下基本条件(以当年官方公布为准):
- 遵守中华人民共和国宪法和法律。
- 已参加湖南省2025年普通高考(或对口招生考试)报名,并取得考生号。
- 身体条件符合相关专业的要求(特别是警察类专业,对身高、视力、有无纹身等有严格规定)。
- 高中阶段(或中职阶段)学校毕业生或具有同等学力者。
报名时间
湖南省高职单招的报名时间通常在 每年的3月份,具体日期由湖南省教育考试院统一公布,请务必密切关注官网通知,不要错过。
报名方式
湖南省教育考试院官方平台,考生需要在规定时间内登录指定网站(通常是“潇湘高考”APP或相关网站)进行网上报名和填报志愿。
考试科目与形式
湖南司法警官职业学院的单招考试通常分为 “文化素质测试” 和 “职业技能测试” 两部分。
-
文化素质测试(笔试):
- 主要考察高中阶段语文、数学、英语等基础文化知识。
- 形式: 闭卷笔试,通常由学院自行命题。
- 难度: 难度低于普通高考,侧重基础知识。
-
职业技能测试(面试/体能测试/笔试):
- 这是单招考试的核心和特色部分,形式多样,主要考察学生的职业潜力和综合素质。
- 对于普通类专业(如法律事务、心理咨询等):
- 可能采用 面试 形式,考察逻辑思维、语言表达、心理素质、对专业的认知等。
- 对于警察类专业(如刑事执行、司法警务等):
- 面试: 考察形象气质、语言表达、反应能力等。
- 体能测试: 这是必考项!通常包括 50米跑、1000米跑(男)/800米跑(女)、立定跳远 等项目。标准非常严格,入学前会有体格复检,不合格者将被退学,提前锻炼至关重要。
- 心理测试: 采用机考形式,考察心理健康状况和职业匹配度。
录取规则
- 总分计算: 总成绩 = 文化素质测试成绩 + 职业技能测试成绩。
- 录取原则: 按照考生总成绩从高分到低分择优录取。
- “一档多投”与“确认录取”: 考生可以同时报考多所院校,但最终只能确认一所院校的录取资格,一旦确认,即视为放弃其他所有院校的录取机会,且不能再参加当年的普通高考。
- 优惠政策: 对于有 “省级技能竞赛获奖证书” 或 “省级三好学生/优秀学生干部” 等荣誉的考生,学院通常有相应的免试或加分政策,具体请查阅当年的招生简章。
备考建议
-
提前了解,明确方向:
- 仔细研究学院的招生简章,了解每个专业的具体要求,特别是警察类专业的身体条件。
- 问问自己是否适应警务化管理,是否真的对政法类工作感兴趣。
-
文化课复习:
不要因为单招就放松文化课,回归课本,把语文、数学、英语的基础知识点过一遍,做一些简单的练习题即可。
-
重点突破职业技能测试:
- 体能训练: 如果目标是警察类专业,现在就要开始制定训练计划,每天坚持跑步、练习立定跳远,确保体能达标。
- 面试准备: 提前准备一些常见问题,如“为什么选择我们学校?”“你认为自己有什么优势?”“对警察这个职业怎么看?”,练习仪态仪表,做到举止大方、声音洪亮、逻辑清晰。
- 心理测试: 不用过于紧张,如实回答即可,不要试图“伪装”。
-
关注官方信息:
- 一切信息以 “湖南司法警官职业学院招生网” 和 “湖南省教育考试院” 官方发布为准,不要轻信非官方渠道的小道消息。
重要信息渠道
- 湖南司法警官职业学院招生网: http://zsb.hnjcxy.com/ (请核实官网地址)
这里会发布最新的招生简章、考试大纲、录取分数线等所有权威信息。
- 湖南省教育考试院官网: https://jyt.hunan.gov.cn/sjyt/hnsjyksy/
负责全省统一的报名、考试政策发布。
报考湖南司法警官职业学院的单招,是一条通往理想职业的“捷径”,它不仅能让你提前锁定一个有前景的专业,还能接受独特的警务化教育,但这条路也意味着挑战,尤其是对体能和心理素质的严格要求。
建议: 如果你身体素质良好,纪律性强,对政法工作充满热情,那么湖南司法警官职业学院绝对是一个值得你全力以赴去争取的优秀平台,祝你备考顺利,成功上岸!
标签: 湖南司法高职单招报名条件 湖南司法高职单招考试科目 湖南司法高职单招录取分数线