“浙江单考单招”全称为“浙江省高职单考单招”,是浙江省内高等职业院校(专科层次)面向本省中等职业学校(中专、职高、技校)毕业生和普通高中毕业生单独组织的招生考试,它是一种重要的升学途径。

2025年的政策是当时的重要参考,虽然部分细节(如招生院校名单)可能已更新,但其核心流程和模式至今仍有很强的参考价值。
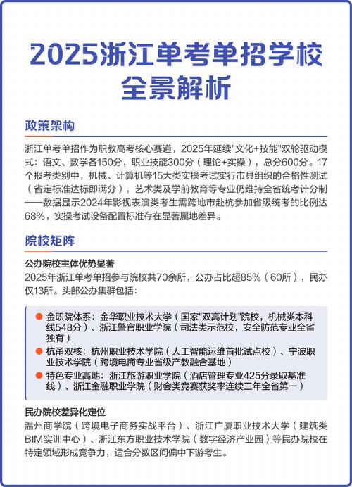
2025年浙江单考单招的核心信息概览
-
招生对象:
- 浙江省户籍的中职毕业生(包括普通中专、职业高中、技工学校)。
- 浙江省户籍的普通高中毕业生。
- 外省户籍的中职毕业生,需符合随迁子女在浙参加高考的相关政策。
- 非浙江户籍的普通高中毕业生,不能参加。
-
考试科目: 考试科目为“文化课 + 专业课”两部分。
-
文化课(必考):
(图片来源网络,侵删)- 语文、数学(这两门是所有考生必考的)。
- 英语(部分院校或专业要求,具体看招生章程)。
-
专业课(分类考试): 考生需要根据自己所学的专业类别,选择一个对应的类别进行报考,2025年主要有以下18个专业类别:
-
机械类
-
计算机类
-
财会类
(图片来源网络,侵删) -
电子与电工类
-
建筑类
-
农艺类
-
医学护理类
-
商贸类
-
烹饪类
-
旅游服务类
-
艺术类(美术)
-
艺术类(音乐)
-
体育类
-
其他类(如学前教育、汽车服务等)
-
文秘类
-
外贸类
-
化工(环保)类
-
药学类
专业课考试由浙江省教育考试院统一组织命题,或由主考院校联合命题。
-
-
-
报名与考试时间(2025年参考):
- 网上报名:通常在11月中下旬进行。
- 现场确认:报名后,在指定地点进行信息确认和缴费,时间通常在12月上旬。
- 文化课考试:通常安排在次年4月份的一个周末进行。
- 专业课考试:时间与文化课考试相近,或稍早/稍后,具体由考试院公布。
-
志愿填报与录取:
- 成绩公布:文化课和专业课成绩会在考后一个月左右公布。
- 志愿填报:成绩公布后,考生在规定时间内登录浙江省教育考试院官网进行网上志愿填报,可以填报多所院校的多个专业,实行平行志愿。
- 录取:省教育考试院根据考生的总分(文化课+专业课)和志愿,从高分到低分进行投档,由各院校择优录取,录取工作一般在5月份完成。
2025年浙江单考单招官方网站
您要找的“浙江单考单招网”其实并不是一个独立的网站,而是指浙江省教育考试院官方网站,所有关于单考单招的官方通知、报名入口、成绩查询、志愿填报等都在这个网站上进行。
-
官方网站地址:
www.zjzs.net请注意:请务必通过官方域名访问,谨防假冒网站。
2025年重要政策与特点回顾
- “文化素质+职业技能”的评价模式:这是单考单招的核心特点,它改变了传统高考“一考定终身”的模式,更注重学生的综合能力和职业技能潜力。
- 分类考试,精准对接:18个专业类别的划分,使得考试内容与中职学校的专业教学紧密结合,有利于学生发挥专业特长,也为高职院校选拔到了更合适的人才。
- 平行志愿降低风险:实行平行志愿投档,大大降低了考生因志愿填报不当而落榜的风险,提高了录取的公平性和考生的满意度。
- 与普通高考的通道:通过单考单招被高职院校录取的学生,入学后与通过普通高考录取的学生在学费、住宿费、毕业证书、专升本机会等方面完全相同。
如何查找2025年的具体信息(以备查档)
如果您需要查找2025年非常具体的通知或文件,可以采取以下方法:
-
访问浙江省教育考试院官网:
- 进入
www.zjzs.net。 - 在网站首页找到“招生考试”或“历史公告”等栏目。
- 使用网站内的“站内搜索”功能,输入关键词进行搜索。
- 进入
-
常用搜索关键词组合:
2025 单考单招 报名通知2025 单考单招 考试大纲2025 单考单招 专业类别2025 单考单招 志愿填报2025 单考单招 录取进程
-
利用互联网档案馆:
- 访问
archive.org。 - 在其“Wayback Machine”功能中输入
www.zjzs.net,然后选择2025年(特别是11月-5月期间)的快照,可以查看当时网站发布的通知原文。
- 访问
给2025及以后考生的建议
虽然您问的是2025年,但单考单招政策每年变化不大,对于准备参加未来单考单招的同学来说,可以参考以下建议:
- 关注官方:一切以浙江省教育考试院官网发布的最新通知为准。
- 明确方向:尽早确定自己的专业类别,并开始有针对性地复习文化课和专业课。
- 了解政策:仔细阅读当年的《浙江省普通高校招生简章》和《高职单考单招招生简章》,了解招生院校、专业、计划数和具体要求。
- 提前准备:专业课考试是拉开差距的关键,务必重视。
希望这份详细的汇总能帮助您全面了解2025年浙江单考单招的相关信息!
标签: 浙江2025单考单招网开放时间 浙江2025单招报名入口开通时间 浙江2025单考单招系统什么时候开放