“单招单考”在浙江省的官方正式名称是“高职提前招生”,它和普通高考(6月份的“统考”)是两条不同的升学路径,但都属于国家计划内的全日制高等教育。

2025年的浙江高职提前招生政策已经尘埃落定,现在主要是作为历史信息供大家参考,以下是根据2025年政策整理的核心要点和信息获取途径。
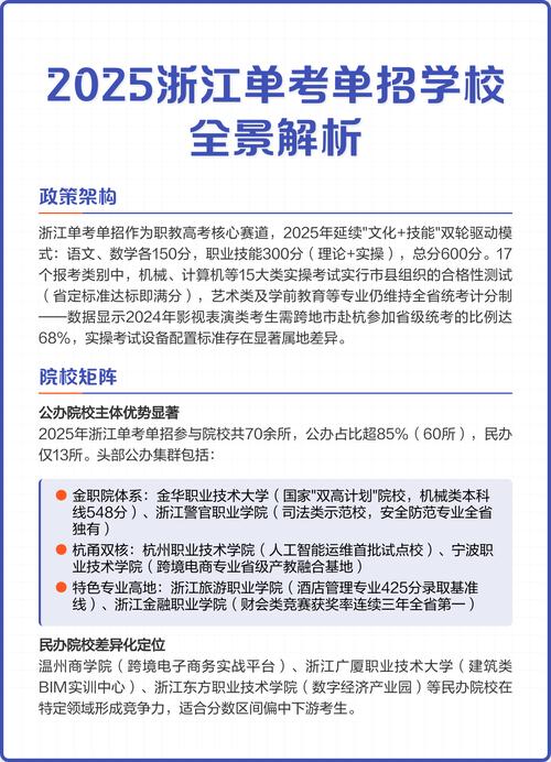
2025年浙江高职提前招生核心政策回顾
招生对象
主要面向浙江省内的高中毕业生,分为两类:
- 普通类高中毕业生:参加了当年普通高校招生考试报名(即高考报名)的学生。
- 单独考试招生类考生:参加了“单独考试招生”报名(即职高、中专、技校学生的升学途径)的学生。
招生院校
参与招生的主要是浙江省内的高职(专科)院校,2025年,全省共有49所高职院校参与了高职提前招生,其中包括许多知名的高职院校,如浙江金融职业学院、浙江机电职业技术学院、宁波职业技术学院等。
招生流程(2025年时间线参考)
这个流程是每年的基本框架,具体日期每年会有微调。

-
3月:院校公布招生章程
各招生院校会陆续在其官方网站上公布《高职提前招生章程》,这是最重要的文件,包含了招生计划、报考条件、选拔方式、录取规则、日程安排等所有关键信息。
-
3月底至4月初:网上报名与材料提交
- 考生登录浙江省教育考试院的“高职提前招生网上报名系统”(通常在“浙江省高校招生考试信息管理系统”内)进行报名。
- 根据各校要求,在报名系统中提交相关证明材料,如高中学业水平考试成绩、综合素质评价等证明。
-
4月中下旬:院校综合测评
(图片来源网络,侵删)- 这是高职提前招生的核心环节,院校会组织对通过资格审核的考生进行综合测评。
- 测评形式通常包括:
- 笔试:考察文化基础知识和职业适应性。
- 面试:考察综合素质、沟通能力、专业认知等。
- 操作考核:针对特定专业,考察动手实践能力。
- 各校的测评内容和形式差异很大,具体以各校招生章程为准。
-
5月初:确定拟录取名单和备录取名单
- 院校根据考生的学业水平考试成绩(或学考折算分)、综合测评成绩,按照章程规定的综合分计算公式,从高分到低分排序,确定“拟录取”、“备录取”和“未录取”名单。
- 名单会在学校官网和报名系统上进行公示。
-
5月中下旬:录取确认
- 考生需要在规定时间内登录系统进行选择确认。
- 拟录取的考生,必须在规定时间内登录系统,选择“确认录取”,一旦确认,意味着被该院校正式录取,后续将不再参加普通高考的志愿填报和录取。
- 备录取的考生,只有在“拟录取”考生放弃录取资格后,才有机会递补,系统会按顺序自动发送“备录取”通知,考生需要在规定时间内选择“确认录取”或“放弃”。
- 如果考生既没有成为“拟录取”也没有被“备录取”,或者放弃确认,则可以继续参加6月份的普通高考。
2025浙江单招单考网”
重要提示: 浙江省并没有一个名为“浙江单招单考网”的独立官方网站,所有官方信息都发布在以下几个核心平台:
-
浙江省教育考试院官网
- 网址:
http://www.zjzs.net/ - 作用:这是浙江省高考和各类招生的最高官方机构,所有关于高职提前招生的政策文件、统一通知、报名入口链接都会在这里发布,考生必须密切关注此网站。
- 网址:
-
各招生院校的招生网
- 作用:这是获取具体招生信息的最直接渠道,每个参与高职提前招生的院校都会设立专门的招生专题网站或在其官网的“招生就业”栏目下发布信息。
- 内容包括:
- 《高职提前招生章程》
- 招生专业和计划数
- 综合测评大纲和样题
- 往年录取分数线参考
- 拟录取名单公示
- 如何查找:在搜索引擎中搜索“[学校名称] 招生网”,浙江金融职业学院招生网”。
如何查找2025年的历史信息?
如果您需要查找2025年具体某所学校的信息,可以采用以下方法:
-
使用“百度快照”或“网页快照”功能:
- 在百度等搜索引擎中搜索“[学校名称] 2025 高职提前招生章程”。
- 在搜索结果中,如果该校官网的2025年页面已经失效,可以点击结果右侧或下方的“快照”链接,快照会保存该页面在特定时间点的内容,即使原网页删除了,您依然能看到2025年的招生章程。
-
访问“互联网档案馆” (Wayback Machine):
- 网址:
https://archive.org/web/ - 这是一个非常有用的工具,可以查看历史网页。
- 输入目标院校招生网网址,选择2025年3月至5月之间的日期,就可以看到当时发布的招生简章、通知等内容。
- 网址:
-
直接访问院校招生网:
有些院校的招生网站会保留往年招生章程的存档,直接进入学校招生网,在“招生政策”或“历年回顾”等栏目中查找。
- 名称:浙江“单招单考”官方名称为“高职提前招生”。
- 核心网站:所有政策以浙江省教育考试院官网为准,具体信息以各招生院校的招生网为准。
- 2025年信息:作为历史信息,可通过百度快照和互联网档案馆等方式查找。
- 当前参考:如果您是为未来几年做准备,可以参考2025年或2025年的最新政策,其核心流程和框架与2025年基本一致,但具体日期、院校和专业会有变化,请务必以当年官方发布的最新信息为准。
标签: 2025浙江单招报名入口 浙江单招单考网上报名流程 2025浙江高职单招报考指南