下面我将用一个清晰的表格和详细的解释来帮你彻底搞懂它们的区别。

(图片来源网络,侵删)
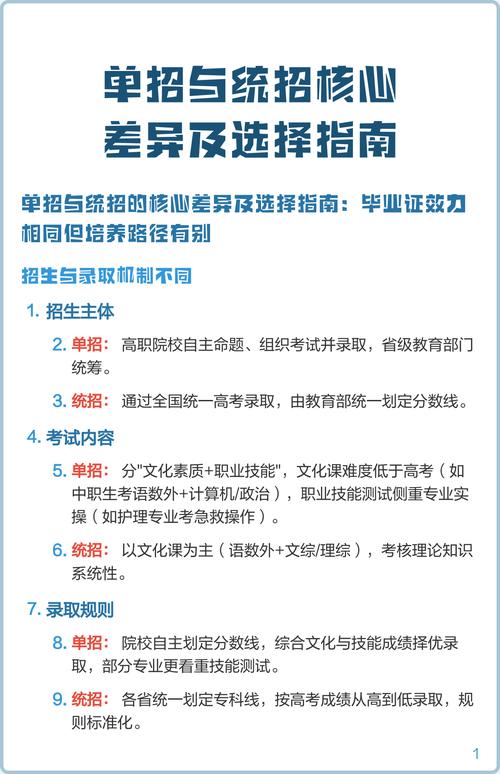
核心区别速览表
| 对比维度 | 单招 (高职单独招生) | 自招 (自主招生) | 统招 (全国统一招生) |
|---|---|---|---|
| 招生对象 | 主要面向普通高中毕业生、中职生、社会考生等,通常是“三校生”(中专、职高、技校)。 | 主要面向具有学科特长或创新潜质的高中毕业生,要求较高,通常有竞赛奖项、专利等证明。 | 面向所有通过普通高考报名的考生,是最广泛的招生方式。 |
| 招生院校 | 高等职业院校(大专层次为主),部分省份有少量本科院校参与。 | “双一流”建设高校、省属重点本科院校等高水平大学。 | 所有经教育部批准的本科和专科院校。 |
| 考试方式 | “文化素质+职业技能”测试,文化素质(语数外)由省里统一命题或学校自主命题,职业技能测试由学校组织。 | “高考成绩+学校考核”,学生需参加高考,同时通过学校组织的笔试、面试、实验操作等。 | “全国统一高考”,以“3+X”或“3+1+2”等模式,由教育部统一命题。 |
| 考试时间 | 高考之前,通常在每年的3-4月份。 | 高考之前,通常在每年的3-4月份报名和校考。 | 全国统一时间,通常在每年的6月7-8日。 |
| 录取流程 | “先录取,后高考”,单招录取后,学生不能再参加高考,也不能被其他学校录取。 | “高考成绩达到要求,再降分录取”,获得自招资格的学生,高考成绩需达到一本线/特殊类型招生控制线,可享受一定降分(如10-60分)录取优惠。 | “根据高考分数,从高到低择优录取”,根据考生志愿和分数,由省级招办统一投档,高校择录取。 |
| 录取层次 | 专科为主,少量本科。 | 本科。 | 本科和专科。 |
| 学历性质 | 全日制普通高等教育,与统招毕业生享受完全相同的待遇(毕业证、学位证、就业、考研等)。 | 全日制普通高等教育,与统招毕业生享受完全相同的待遇。 | 全日制普通高等教育,是学历的“正统”来源。 |
| 特点总结 | 提前锁定大专/部分本科,考试难度相对较低,是进入高职院校的捷径。 | 降分上名校,为有特长的学生提供“绿色通道”,但门槛高。 | 最主流、最公平的升学途径,所有学生都参与,竞争最激烈。 |
详细解释与通俗比喻
为了让你更好地理解,我们可以用一个通俗的比喻:
想象一下,统招就像是去一个巨大的、所有人都可进入的大型超市(高考),你手里有钱(高考分数),货架上摆着所有商品(所有大学和专业),你根据自己的分数和喜好挑选,先到得者得,这是最公平、竞争也最激烈的方式。
单招 (高职单独招生) - “品牌专柜的提前特卖”
- 是什么:这是高等职业院校(大专)为了提前招到合适的学生,自己举办的一场小型“招聘会”或“开放日”。
- 怎么玩:在高考这个“大超市”开门之前,这些“品牌专柜”(高职院校)就提前开门了,他们不仅看你分数(文化素质),还看你有没有“动手能力”(职业技能),如果你符合他们的要求,他们当场就“录用”你了(录取)。
- 优点:
- 压力小:不用参加千军万马过独木桥的高考,考试内容更侧重实践。
- 机会早:提前几个月就拿到了录取通知书,心里踏实。
- 缺点:
- 选择少:只能选这个“专柜”里的商品,不能再去“大超市”里挑了。
- 层次较低:主要是大专院校。
自招 (自主招生) - “VIP客户的专属通道”
- 是什么:这是顶尖大学为了吸引那些在某个领域有特殊才能的学生,设立的“VIP通道”。
- 怎么玩:你不是普通顾客,你是一个有“特长”的顾客(比如奥赛金牌、发明创造等),在“大超市”(高考)开门前,你要先向这些“高端品牌”(985/211高校)提交你的“特长证明”,通过他们的初步筛选后,你需要参加他们举办的“小型面试”(笔试/面试),如果你表现优秀,他们会给你一张“优惠券”(降分录取资格),等到“大超市”开门时,你拿着这张“优惠券”,即使钱(高考分数)没别人多,也能买到这个品牌的好东西。
- 优点:
- 降分上名校:是进入顶尖大学的有效途径。
- 展示特长:能让自己的优势在分数之外得到体现。
- 缺点:
- 门槛极高:需要过硬的竞赛奖项或特殊才能,不是普通学生能走的路。
- 流程复杂:报名、材料准备、校考,耗费大量精力。
统招 (全国统一招生) - “人人平等的大型超市”
- 是什么:这是国家组织的、最大规模、最权威的大学入学考试,也就是我们常说的“高考”。
- 怎么玩:所有想上大学的学生,无论你有什么特长,都必须在这个“大超市”里凭“钱”(高考分数)说话,分数是你唯一的通行证,分数越高,选择的“商品”(大学和专业)就越好。
- 优点:
- 选择最广:所有大学和专业都向你开放。
- 最公平:一视同仁,只看分数。
- 缺点:
- 竞争最激烈:是千军万马过独木桥,一分压倒千万人。
给学生的建议
-
如果你成绩中等或偏下,目标是上大专或职业本科:
- 强烈推荐参加单招,这为你提供了一个提前上岸的机会,避免了高考的巨大压力,即使单招没考上,你还可以继续准备高考,没有任何损失。
-
如果你是学霸,或者在某一学科(如数学、物理、信息学)有突出特长,并有竞赛奖项:
(图片来源网络,侵删)- 一定要关注自主招生,这是你冲击顶尖名校(985/211)的绝佳机会,即使高考发挥失常,降分录取的优惠也可能让你“逆天改命”。
-
对于绝大多数学生:
- 统招是你们的必经之路,无论你是否参加单招或自招,高考都是最重要、最基础的保障,一定要全力以赴备战高考。
总结一下:
- 单招是高职院校的“提前批”,简单、轻松,但选择有限。
- 自招是顶尖名校的“特长生通道”,门槛高,回报也高。
- 统招是所有学生的“主战场”,最公平,选择最多,竞争也最激烈。
希望这个解释能帮助你清晰地理解这三者的区别,并做出最适合自己的选择!

(图片来源网络,侵删)
标签: 单招和统招的区别 自招和统招的区别 单招自招统招怎么选
版权声明:除非特别标注,否则均为本站原创文章,转载时请以链接形式注明文章出处。