核心概念解析
我们要把“春考”和“夏考”以及“单招”这几个词拆解开来看,再组合起来理解。

(图片来源网络,侵删)
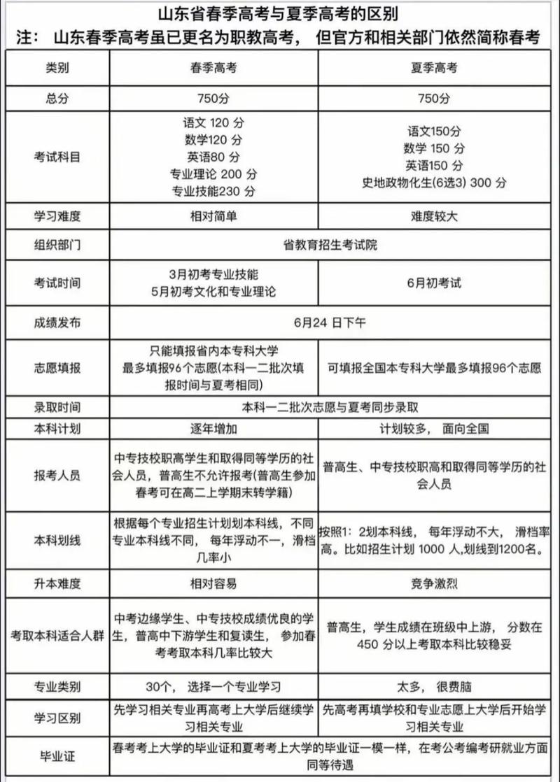
- 春考 (春季高考):是高等职业教育的入学考试,它的主要目标是选拔学生进入高职院校(大专)和部分应用型本科院校,考试内容侧重于专业技能和文化基础的结合。
- 夏考 (夏季高考):是我们通常所说的“普通高考”,是普通高等教育的主要入学考试,它的目标是选拔学生进入本科院校(包括重点大学、普通本科)和高职院校以文化课为主。
- 单招 (单独招生):是国家授权高职院校独立组织考试录取的一种方式。它不参加全国统一高考(夏考),而是由学校自己出题、考试、录取。
“春考单招”和“夏考单招”的区别
这两个词组合起来,描述的是两种不同招生路径下的“单招”形式。
春考单招
- 全称:春季高考的单独招生。
- 招生对象:主要面向中等职业学校(中专、职高、技校)的应届毕业生,同时也面向普通高中的应届毕业生和社会人员。
- 招生院校:仅限省内的高职(专科)院校,没有本科院校参与。
- :
- “文化素质 + 职业技能”。
- 文化素质:通常考语文、数学,部分学校可能再加英语或信息技术,难度低于夏考。
- 职业技能:这是核心部分,考察与报考专业相关的技能知识,通常采用笔试或线上测试的形式。
- 报考流程:
- 在春季高考报名期间,同时进行“单招”志愿填报。
- 参加由报考院校组织的“文化素质+职业技能”测试。
- 院校根据测试成绩和综合素质评价进行录取。
- 一旦被“春考单招”录取,不能再参加当年的春季高考统一考试,相当于提前锁定了一个大专名额。
- 目标:为中职生提供一条升学捷径,也为高职院校提前选拔符合专业要求的学生。
夏考单招
- 全称:夏季高考的单独招生(更常见的叫法是“高职单招”)。
- 招生对象:所有已参加当年夏季高考报名的考生,包括普通高中生、中职生、社会人员等,范围比春考单招更广。
- 招生院校:同样是省内的高职(专科)院校,注意,这里的“夏考单招”是夏考体系内的单招,与本科院校无关。
- :
- 通常也是“文化素质 + 职业技能”。
- 文化素质:部分院校会采用高中学业水平考试成绩(语数外三科)作为依据,不再组织笔试;部分院校会组织简单的语文、数学笔试。
- 职业技能:同样考察专业技能知识,形式多样。
- 报考流程:
- 在春季(通常是3-4月份),省教育招生考试院会公布高职单招的招生计划。
- 考生在指定网站进行报名和填报志愿。
- 参加由报考院校组织的考试(或用学考成绩替代)。
- 院校录取。
- 关键点:被“夏考单招”录取后,就不能再参加6月份的夏季高考统一录取,但如果未被录取,考生可以继续参加夏季高考,不影响本科和专科的统招批次录取。
- 目标:为所有考生提供一次提前进入大专学习的机会,相当于给夏季高考增加了一个“保底”选项。
一张图看懂区别
| 对比维度 | 春考单招 | 夏考单招 (高职单招) |
|---|---|---|
| 所属体系 | 春季高考体系 | 夏季高考体系 |
| 主要招生对象 | 中职生为主,兼收普高生 | 所有考生(普高、中职、社会人员) |
| 招生院校 | 仅省内高职(专科)院校 | 仅省内高职(专科)院校 |
| 考试时间 | 与春季高考报名和考试时间同步 | 在春季高考之前(通常是3-4月) |
| 文化素质(语数)+ 职业技能 | 文化素质(语数/学考成绩)+ 职业技能 | |
| 录取后去向 | 直接进入高职院校学习 | 直接进入高职院校学习 |
| 对后续高考的影响 | 录取后,不能再参加春季高考统一考试 | 录取后,不能再参加夏季高考统一录取;未录取可继续参加夏考 |
总结与建议
-
本质相同,路径不同:两者都是“高职单招”,最终目的都是让考生提前被高职院校录取,区别在于它们分别挂靠在“春考”和“夏考”两个不同的招生系统下,因此招生对象、考试时间和流程有差异。
-
对中职生而言:“春考单招”是主攻方向,因为春考本身就是为中职生设计的,考试内容(职业技能)更贴合他们的知识背景,竞争压力相对较小,是中职生升学的最佳捷径之一。
-
对普高生而言:“夏考单招”是重要选择,普高生可以报名参加“夏考单招”,这相当于一次“高考演习”,如果被录取,就提前拿到了大专录取通知书;如果没被录取,还可以全力以赴准备6月份的夏季高考,冲击本科或更好的专科,风险较低。
(图片来源网络,侵删) -
如何选择?
- 如果你是中职生:优先考虑“春考单招”,因为它更对口,同时也可以关注“夏考单招”作为备选。
- 如果你是普高生:重点关注“夏考单招”,把它看作一次增加录取机会的“小高考”,目标是“保底”一个好大专,为冲击本科做准备。
- 核心原则:一旦被任何一个单招录取,就意味着你提前结束了当年的高考升学流程,不能再参加后续的统一录取,所以选择前一定要想清楚自己的目标。
希望这个详细的解释能帮助您彻底理清这两个概念!
标签: 山东春考单招与夏考单招区别 春考单招和夏考单招哪个好 山东单招春考夏考选择技巧
版权声明:除非特别标注,否则均为本站原创文章,转载时请以链接形式注明文章出处。